我的订单

好律师 > 专题 > 民事诉讼 > 法律指南 > 案件受理费缴纳多少?诉讼费由谁最终承担?这篇全说清了

案件受理费缴纳多少?诉讼费由谁最终承担?这篇全说清了

时间:2020-08-17 来源:好律师
收藏
0条回复

诉讼费该由谁交?

生活贫困,我可以申请减免诉讼费吗?

诉讼费用退费怎么申请?


关于如何缴纳诉讼费用,北京市朝阳法院晨曦整理了以下内容:




诉讼费用有哪些种类?


1

案件受理费


案件受理费是绝大部分案件都需缴纳的费用,主要包括一审、二审以及再审案件中按规定应缴纳的费用。案件受理费的收取标准分为财产案件其他种类案件


财产案件,诉讼标的不超过1万元的,每件缴纳50元;诉讼标的超过1万元的,根据不同标的区间,按照费用比例递减的原则收取0.5%-2.5%的案件受理费。

案件受理费的收费标准详见下图




审判监督程序(即再审程序)审理的案件,当事人不交纳案件受理费。但是,下列情形除外:

①当事人有新的证据,足以推翻原判决、裁定,向人民法院申请再审,人民法院经审查决定再审的案件;

②当事人对人民法院第一审判决或者裁定未提出上诉,第一审判决、裁定或者调解书发生法律效力后又申请再审,人民法院经审查决定再审的案件。


另外,还有四种案件不需要交纳案件受理费,分别是:

①依照《民事诉讼法》规定的特别程序审理的案件;

②裁定不予受理、驳回起诉、驳回上诉的案件;

③对不予受理、驳回起诉和管辖权异议裁定不服,提起上诉的案件;

④行政赔偿案件。


2

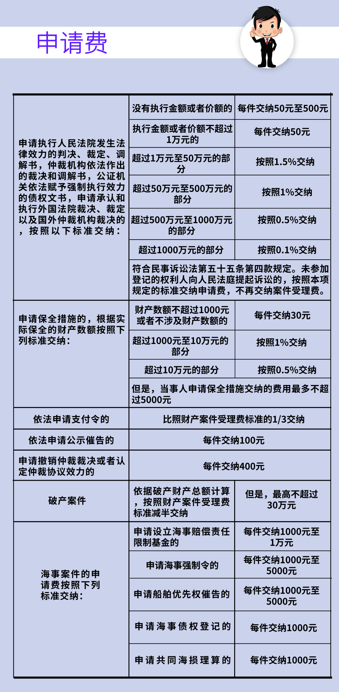
申请费


申请费是指当事人依法向人民法院申请相应事项时应缴纳的费用。具体申请事项与收费标准见下图。



 // 申请事项与收费标准


3

其他费用


证人、鉴定人、翻译人员、理算人员在人民法院指定日期出庭发生的交通费、住宿费、生活费和误工补贴。此类费用由人民法院按照国家规定标准代为收取。


除了案件受理费

在诉讼过程中还可能产生哪些费用?


诉讼过程中因鉴定、公告、勘验、翻译、评估、拍卖、变卖、仓储、保管、运输、船舶监管等发生的依法应当由当事人负担的费用,人民法院根据谁主张、谁负担的原则,由当事人直接支付给有关机构或者单位。 

 

人民法院依照《民事诉讼法》第十一条第三款规定,提供当地民族通用语言、文字翻译的,不收取费用。







温馨提示





上述费用是直接给付给有关机构或者单位的,因此提示您核实收费单位身份资质,并向有关单位索要正规发票。例如:申请鉴定的案件中,申请人应向鉴定机构索要鉴定费发票。


诉讼费用的预交?


诉讼费用依照规定由相应当事人预交,具体如下:

01

案件受理费

①一审本诉:原告预交

②一审反诉:被告预交

③二审:上诉人预交,双方当事人都提起上诉的,分别预交。

④再审(依照规定需要缴纳受理费的):申请人预交,双方当事人都申请再审的,分别预交。

⑤有独立请求权的第三人参与诉讼:有独立请求权的第三人预交。

⑥追索劳动报酬的案件:可以不预交


02

申请费

①原则上由申请人预交

②例外情形:执行申请费和破产申请费不由申请人预交,执行申请费执行后交纳,破产申请费清算后交纳。


03

证人、鉴定人等费用

证人、鉴定人、翻译人员、理算人员在人民法院指定日期出庭发生的交通费、住宿费、生活费和误工补贴:待实际发生后交纳。原则上由申请人预交,具体的费用负担需要根据案件的实际情况确定。


04

增加或减少诉讼请求

①当事人增加诉讼请求数额的,按照增加后的诉讼请求数额计算补交;

②当事人在法庭调查终结前提出减少诉讼请求数额的,按照减少后的诉讼请求数额计算退还。

一般来说,当事人应该在收到法院发给当事人的诉讼费交款通知书之日起七日内缴费,逾期不交的,要承担相应法律后果。


不交诉讼费会产生哪些法律后果?

当事人逾期不交纳诉讼费用又未提出缓交、减交或者免交诉讼费用司法救助申请的,或者司法救助未获批准,在人民法院指定期限内仍未交纳诉讼费用的,由人民法院依照有关规定处理:

● 原告未按期交纳案件受理费的,按照撤回起诉处理;


● 反诉人未按期交纳案件受理费的,按照撤回反诉处理;


● 上诉人未按期交纳案件受理费的,按照撤回上诉处理;


● 申请人未按期交纳申请费,经法院催促仍不交纳的,一般按照撤回申请处理;


● 其他费用将由法院按照“谁主张、谁负担”原则决定负担人员。不履行缴纳义务的,可能会发生相关程序终止的法律后果。例如,没有按期向鉴定机构缴纳鉴定费的,鉴定程序将会被终止。


需要注意的是,预交的诉讼费可能并非由预交的当事人承担,在案件审理结束后,法院会对诉讼费用的负担作出判定,并由最终承担方承担。


如何缴纳诉讼费?


需要缴费时,法院将向缴费人开具诉讼费交款通知书。一般来说,在北京法院缴纳诉讼费有两个途径。一是通过线下缴纳,即携带诉讼费交款通知书前往法院指定窗口或者指定银行缴纳诉讼费,并前往法院指定窗口换取缴费收据;二是通过线上缴纳。如疫情防控期间,为便利当事人,法院开通了微信缴费的方式缴纳诉讼费用。



线上缴纳诉讼费





第一步

通过微信“扫一扫”扫描左下角缴费二维码。


 // 诉讼费交款通知书



第二步


在出现的“法院诉讼费”页面输入通知书右上方18位缴费码,以及当事人、交款人的名称(仅填写交费方当事人名称即可)。



 // "法院诉讼费"页面



第三步

填写完成,生成付款页面,进行微信缴费。


六、

生活困难

我可以申请减免诉讼费吗?


按照相关规定,如果当事人交纳诉讼费用确有困难的,可以向人民法院申请缓交、减交或者免交诉讼费用的司法救助。具体的情形分为免交、减交和缓交三种:


01

免交诉讼费的情形:



1

残疾人无固定生活来源的;


2

追索赡养费、扶养费、抚育费、抚恤金的;


3

最低生活保障对象、农村特困定期救济对象、农村五保供养对象或者领取失业保险金人员,无其他收入的;


4

因见义勇为或者为保护社会公共利益致使自身合法权益受到损害,本人或者其近亲属请求赔偿或者补偿的;


5

确实需要免交的其他情形。


诉讼费用的免交只适用于自然人


02

减交诉讼费的情形:



1

因自然灾害等不可抗力造成生活困难,正在接受社会救济,或者家庭生产经营难以为继的;


2

属于国家规定的优抚、安置对象的;


3

社会福利机构和救助管理站;


4

确实需要减交的其他情形。


★人民法院准予减交诉讼费用的

   减交比例不得低于30%


03

缓交诉讼费的情形:



1

追索社会保险金、经济补偿金的;


2

海上事故、交通事故医疗事故、工伤事故、产品质量事故或者其他人身伤害事故的受害人请求赔偿的;


3

正在接受有关部门法律援助的;


4

确实需要缓交的其他情形。


当然,申请减、免、缓诉讼费要提交相应材料,具体如下:


当事人申请司法救助,应当在起诉或者上诉时提交书面申请、足以证明其确有经济困难的证明材料以及其他相关证明材料。


因生活困难或者追索基本生活费用申请免交、减交诉讼费用的,还应当提供本人及其家庭经济状况符合当地民政、劳动保障等部门规定的公民经济困难标准的证明。


人民法院对当事人的司法救助申请不予批准的,应当向当事人书面说明理由。


七、

哪些案件可以少交或者退还诉讼费用?


01

不按照全费收取的情形:


 ①以调解方式结案或者当事人申请撤诉的,减半交纳案件受理费。


● ②适用简易程序审理的案件减半交纳案件受理费。


 ③对财产案件提起上诉的,按照不服一审判决部分的上诉请求数额交纳案件受理费。


● ④被告提起反诉、有独立请求权的第三人提出与本案有关的诉讼请求,人民法院决定合并审理的,分别减半交纳案件受理费。


● ⑤依照本办法第九条规定需要交纳案件受理费的再审案件,按照不服原判决部分的再审请求数额交纳案件受理费。


02

可以退费的情形:


 ①人民法院审理民事案件过程中发现涉嫌刑事犯罪并将案件移送有关部门处理的,当事人交纳的案件受理费;


 ②第二审人民法院决定将案件发回重审的,上诉人已交纳的第二审案件受理费;


● ③第一审人民法院裁定不予受理或者驳回起诉的,当事人已交纳的案件受理费;


● ④当事人对第一审人民法院不予受理、驳回起诉的裁定提起上诉,第二审人民法院维持第一审人民法院作出的裁定的,当事人已交纳的案件受理费;


 ⑤判决生效后,胜诉方预交但不应负担的诉讼费用(胜诉方自愿承担或者同意败诉方直接向其支付的除外)。


八、

退费怎么操作?

退费具体操作手续以各法院规定为准,在这里我们以北京朝阳法院为例向大家简要介绍退费操作流程:



符合退费条件时,需要您向法院提出退费申请,办理退费需携带如下材料:

1

个人退费

①本人持有效身份证原件及复印件、诉讼费退费通知书原件办理退诉讼费。

②代理人退费的,持当事人有效身份证复印件、代理人有效身份证件原件及复印件、授权委托书,并持诉讼费退费通知书原件办理退诉讼费。


2

单位退费

持退费单位加盖财务专用章的制式收据、有效身份证件、授权委托书及诉讼费退费通知书原件办理退诉讼费。


 // 诉讼费退费通知书


九、

诉讼费用应该由谁最终承担?


1


一般来说,诉讼费用由败诉方负担,胜诉方自愿承担的除外。部分胜诉、部分败诉的,人民法院根据案件的具体情况决定当事人各自负担的诉讼费用数额。共同诉讼当事人败诉的,人民法院根据其对诉讼标的的利害关系,决定当事人各自负担的诉讼费用数额。


2


经人民法院调解达成调解协议的,诉讼费用的负担由双方当事人协商解决;协商不成的,由人民法院决定。


3


民事案件的原告或者上诉人申请撤诉,人民法院裁定准许的,案件受理费由原告或者上诉人负担。行政案件的被告改变或者撤销具体行政行为,原告申请撤诉,人民法院裁定准许的,案件受理费由被告负担。


4


在法庭调查终结后提出减少诉讼请求数额的,减少请求数额部分的案件受理费由变更诉讼请求的当事人负担。

★不得单独对人民法院关于诉讼费用的决定提起上诉。

★对人民法院关于诉讼费用的决定有异议的,可以向作出决定的人民法院院长申请复核。








温馨提示





如果原告败诉,诉讼费由原告承担;如果被告败诉,诉讼费由被告承担;如果原告仅有部分诉讼请求得到支持,那么被告负担被支持诉讼请求范围对应的诉讼费,其余诉讼费仍由原告承担。因此,原告起诉时应当将诉讼请求金额计算准确,以免承担不必要的费用。




今天就为大家介绍到这儿

您是否对

诉讼费的交纳

有了初步了解呢?


在此

给您提个醒儿

在诉讼过程中

应当按照规定

及时缴纳相应费用

不拖延案件正常程序进展

避免产生不利法律后果


声明:

1、以上内容来源于法律人士的投稿,目的在于分享更多法律信息;如内容涉及侵犯您的知识产权或其他合法权利,请发送邮件至:kefu@haolvshi.com.cn ,我们将第一时间予以核实和处理。

2、本平台提供的相关信息仅供参考,您在使用时应自行判断其正确、可靠、完整、有效和及时性;您应自行承担因使用前述资料信息而产生的风险及责任。

3、好律师网:律师在线咨询,人工智能法律,24小时专业自助律师服务平台。找律师写合同、打官司,律师24小时提供服务,请上好律师网www.haolvshi.com.cn

评论()

您还可以输入140

加载更多

相关文章推荐

加载更多

您可能关心的问题

更多 >
申请恢复执行
类型:判决执行 | 2024.09.16 09:21
工程买卖材料骗去资金
类型:司法鉴定 | 2024.08.10 00:09
想上诉
类型:判决执行 | 2024.03.26 17:36
限高住酒店
类型:判决执行 | 2024.03.21 15:29
立即咨询

合同文书推荐

更多 >
  • 民事答辩书

    【合同文书】 ¥0.99
  • 代理词(民事一审用)

    【合同文书】 ¥0.99
  • 民事起诉状

    【合同文书】 ¥0.99
  • 民事再审申请书

    【合同文书】 ¥0.99
  • 民事反诉状

    【合同文书】 ¥0.99
  • 认定公民无民事行为能力申请书

    【合同文书】 ¥0.99

专长律师推荐

更多>
好律师将通过以下标准,择优对服务方进行推荐:
1、积极回复文字问律师且质量较好;
2、提供订单服务的数量及质量较高;
3、积极向“业界观点”板块投稿;
4、服务方黄页各项信息全面、完善。
  • 孙梦伟 律师

    专长: 婚姻家庭、民事诉讼、商事仲裁、工程及房地产、企业设立、企业合规、遗产继承、名誉及隐私、交通肇事、借款担保

    好评:
  • 黄敏 律师

    专长: 劳动人事、民事诉讼、刑事诉讼、人身伤害、交通肇事、婚姻家庭

    好评:
  • 周振华 律师

    专长: 劳动人事、工程及房地产、公司经营、知识产权、交通肇事、消费者维权、人身伤害、财产损害、婚姻家庭、民事诉讼

    好评:

热门服务

close

好律师